
WTA巡回赛,女子网球,WTA排名,WTA赛程,女单四大满贯,女子网球直播/聚焦2025 WTA女子网球巡回赛,涵盖四大满贯、WTA1000/500/250赛事的赛程、排名、战报及竞猜推荐,为中文网球爱好者带来一站式资讯导航。浙江省国民经济和社会发展第十五个五年(2026—2030年)规划纲要,根据《中央关于制定国民经济和社会发展第十五个五年规划的建议》《浙江省委关于制定浙江省国民经济和社会发展第十五个五年规划的建议》制定,主要阐明全省经济社会发展战略,明确政府工作重点,引导规范经营主体行为,是我省奋进中国式现代化的宏伟蓝图,是全省人民共同的行动纲领。
一、深入践行“八八战略”,高质量发展建设共同富裕示范区、加快打造“重要窗口”、奋力谱写中国式现代化浙江新篇章
“十五五”时期是我省持续夯实基础、全面发力、突破提升、高质量发展建设共同富裕示范区的决定性阶段。
“十四五”时期是浙江发展极不寻常、极不平凡的五年,是牢记嘱托、克难奋进取得重大成就的五年。面对错综复杂的外部环境和艰巨繁重的改革发展稳定任务,全省上下紧密团结在以习为核心的党中央周围,深入践行“八八战略”,聚焦“一个首要任务、三个主攻方向、两个根本”,扎实推动高质量发展建设共同富裕示范区,深入实施“十项重大工程”,成功举办杭州亚运会、亚残运会,有效应对世纪疫情严重冲击和一系列重大风险挑战,实现经济稳进向好、社会和谐稳定,高水平全面建设社会主义现代化新征程实现良好开局。
经济实力实现重大跃升,地区生产总值连跨3个万亿元台阶、突破9万亿元,人均地区生产总值超过14万元,经营主体超1100万户。创新发展动能持续增强,创新浙江建设全面推进,新质生产力蓬勃发展,区域创新能力居全国第4,研发投入强度达3.3%左右,国家实验室、国家大科学装置、国际大科学计划实现新突破,以先进制造业为骨干的浙江特色现代化产业体系加快构建,高水平人才、专精特新“小巨人”、制造业单项冠军企业数量稳居全国第一方阵,集中涌现了一批国内外瞩目的科技企业。改革开放走在前列,全方位参与共建“一带一路”,世界一流强港硬核力量持续提升,宁波舟山新华·波罗的海国际航运中心发展指数升至全球第7,打好“稳拓调优”组合拳,成功落地全国首个大宗商品资源配置枢纽,新一轮义乌深化国际贸易综合改革全面开启,全球数字贸易博览会永久落户杭州,世界互联网大会乌镇峰会影响力持续放大,民营经济“五张榜单”连续两年实现大满贯,牵一发动全身的13项重大改革全面推进,“8+4”经济政策体系精准高效。城乡区域协调发展实现新提升,城乡区域收入差距持续缩小,长三角生态绿色一体化发展示范区加快建设,海洋经济综合实力升至全国第4,山区海岛县加快高质量发展,6个县(市、区)调出山区海岛县名单。美丽浙江建设更富成效,生态环境质量持续改善,生态质量指数、公众生态环境满意度全国领先,国家森林城市数量居全国第1,成功举办首个全国生态日主场活动、第五届世界生物圈保护区大会,“蓝色循环”海洋塑料废弃物治理模式获联合国地球卫士奖,可再生能源电力装机超过煤电装机。人民生活水平持续领先,城乡居民人均可支配收入居各省区首位,收入倍差缩小至1.81左右,基本公共服务一体化稳步推进,“医学高峰”建设实现新突破,文化强省建设扎实推进,文旅融合水平居全国第一方阵,“良渚论坛”、第六届世界佛教论坛有力促进国际文化交流、文明互鉴。社会治理效能更加显著,统筹发展和安全更加有力,平安浙江法治浙江建设迈上更高水平,新时代“枫桥经验”更加熠熠生辉,成为群众最具安全感的省份之一。新时代党建高地加快打造,清廉浙江建设扎实推进,党建“树导向、强保障”作用更加凸显,干在实处、走在前列、勇立潮头的鲜明标识进一步擦亮。
经过五年努力,“十四五”规划确定的主要目标任务顺利完成,我省经济社会发展跃上新台阶。这些重大成就的取得,根本在于以习为核心的党中央领航掌舵,在于习新时代中国特色社会主义思想科学指引,得益于省委省政府坚持“八八战略”一张蓝图绘到底,团结带领全省人民接续奋斗、接力拼搏,牢牢扭住高质量发展建设共同富裕示范区这一核心任务,坚定扛起经济大省挑大梁的责任担当,为我省推进共同富裕先行和中国式现代化省域先行注入笃定之力,推动浙江乘胜势再攀新高。
“十五五”时期我省发展环境面临深刻复杂变化,必须抢抓机遇、积极应变,掌握战略主动。
世界百年变局加速演进。大国博弈更加复杂激烈,国际力量对比深刻调整。世界经济贸易秩序遇到严峻挑战,经济增长动能不足,产业链供应链向本土化区域化集团化演变,金融震荡、地缘冲突等外源性风险易发频发。以人工智能为代表的新一轮科技革命和产业变革加速突破,引领科学研究范式变革,深刻改变全球产业竞争格局、创新发展模式和社会治理机制。
国内发展格局和发展模式深刻变化。我国经济基础稳、优势多、韧性强、潜能大,长期向好的支撑条件和基本趋势没有变。内需增长空间巨大,全国统一大市场建设提速,宏观政策调节加力显效,国内大循环动能释放。新质生产力加快发展,中国式现代化建设的物质技术基础更加坚实。同时,发展不平衡不充分问题依然突出,农业农村现代化相对滞后,人口发展进入新阶段,少子化老龄化加速,就业和居民增收压力较大,重点领域还有风险隐患。
我省发展条件面临深刻调整。科技创新核心驱动力增强,人工智能引领创新加速突破。碳达峰引领绿色转型,新旧动能加快转换。外贸发展路径发生深刻变化,产业国际合作在限制中突围前行。长三角一体化、长江经济带等国家区域战略融合,都市圈、城市群主体形态凸显,城乡发展进入全面融合期。人口结构变化牵引公共服务优化适配,现代化治理体系加快重塑。
总的看,“十五五”时期,我省发展战略机遇和风险挑战并存、不确定难预料因素增多。外部环境的复杂变动往往是格局重塑、优势再造的重要时机,我省具备民营经济发达、城乡区域协调、文化底蕴深厚、整体生态优越、干部群众实干争先等优势,要坚持底线思维和战略思维,把困难挑战估计得更充分一些,把应对举措和政策储备谋划得更精准一些,坚定信心、保持定力,集中精力办好自己的事,努力在变局中赢得优势和主动,全力促进经济持续稳进向好、社会和谐稳定。
坚持以习新时代中国特色社会主义思想为指导,全面贯彻落实党的二十大和二十届历次全会精神,深入学习贯彻习重要讲话重要指示批示精神和考察浙江重要讲线”重要要求,统筹推进“五位一体”总体布局,协调推进“四个全面”战略布局,完整准确全面贯彻新发展理念,坚持稳中求进工作总基调,主动融入和服务构建新发展格局,深入践行“八八战略”,坚定扛起经济大省挑大梁的责任担当,紧扣高质量发展建设共同富裕示范区、加快打造“重要窗口”、奋力谱写中国式现代化浙江新篇章等重大使命,以高质量发展为首要任务,以缩小城乡差距、区域差距、收入差距为主攻方向,以改革创新为根本动力,以满足人民美好生活需要为根本目的,纵深推进全面从严治党,在推动经济实现质的有效提升和量的合理增长上走在前作示范,在推动人的全面发展、全体人民共同富裕上走在前作示范,努力为以中国式现代化全面推进强国建设、民族复兴伟业作出更大贡献。
推动“十五五”时期经济社会发展,要严格遵循坚持党的全面领导、坚持人民至上、坚持高质量发展、坚持全面深化改革、坚持有效市场和有为政府相结合、坚持统筹发展和安全等重大原则。同时着眼于党中央赋予的重大使命,结合浙江实际,把握以下基本要求。
——坚持“八八战略”总纲领总方略。始终突出“八八战略”管全局、管长远、管根本的统领地位,牢牢把握“八八战略”既一以贯之、又与时俱进的实践要求,时时刻刻对标对表习重要讲话重要指示批示精神和党中央决策部署,牢牢扭住高质量发展建设共同富裕示范区这一核心任务,一张蓝图绘到底,持续推动“八八战略”走深走实,一步一个脚印把习为浙江擘画的宏伟蓝图变为美好现实。
——坚持以高质量发展为首要任务。以新发展理念引领发展,加快建设创新浙江,因地制宜发展新质生产力,加快构建浙江特色现代化产业体系,更好发挥消费对经济发展的基础性作用和有效投资对优化供给结构的关键性作用,积极主动融入和服务构建新发展格局,深化高水平对外开放,做优增量、盘活存量,增强经济和社会韧性,促进高质量发展和高水平安全良性互动,推动经济持续健康发展和社会全面进步。
——坚持以缩小城乡差距、区域差距、收入差距为主攻方向。充分运用“千万工程”理念、方法、机制,聚焦山区海岛县、农村农民等重点难点,围绕“富民”统筹做好“强城”“兴村”“融合”三篇文章,强化都市圈城市群辐射带动和产业带支撑带动作用,推进以县城为重要载体的新型城镇化,全域建设诗画浙江和美乡村,促进城乡一体融合高质量发展,在推进共同富裕中先行示范。
——坚持以改革创新为根本动力。把牢“守正创新”这一重大原则,整体推进、重点突破,积极推进牵一发动全身的重大改革,鼓励基层、企业大胆探索创新,一体推进重点任务、重点工作、重大改革,深入推进以科技创新为引领的全面创新,让一切创新源泉充分涌流,不断开辟发展新领域新赛道,持续塑造发展新动能新优势。
——坚持以满足人民美好生活需要为根本目的。始终把人民放在心中最高位置,注重在发展中保障和改善民生,在满足民生需求中拓展发展空间,用心用情用力解决群众的急难愁盼,促进人民精神生活共同富裕,让发展成果更多更公平惠及全省人民。
——坚持始终干在实处、走在前列、勇立潮头。以打造新时代党建高地和清廉建设高地为引领,以全面从严治党为根本保障,坚持高站位、实干事、见真功相统一,切实增强“没有走在前列就是风险、就是失职”的争先意识、责任意识,大力弘扬“六干”作风,不断创新打法、探索路径、形成成果,推动各项工作争先进、争一流。
通过五年的不懈奋斗,高质量发展建设共同富裕示范区取得决定性进展,率先呈现基本实现社会主义现代化的生动图景。到2030年,我省经济实力、科技实力、综合竞争力大幅跃升,人均地区生产总值接近发达经济体水平,经济大省带动和支柱作用全面增强;城乡区域发展差距、城乡居民收入和实际消费水平差距进一步缩小,人民群众获得感幸福感安全感认同感进一步增强。
——创新浙江建设、现代化产业体系构建实现重大突破,科创高地、先进制造业基地和人工智能创新发展高地全球竞争力影响力更加凸显。教育强省、科技强省、人才强省、浙江特色现代化产业体系基本建成,支持全面创新的制度体系更加成熟完善,创新体系整体效能显著提升,区域创新能力和制造业高质量发展水平保持全国前列并努力争先进位,人工智能可持续发展、领跑发展格局全面形成,产业结构全面优化,全要素生产率稳步提升,研发投入强度达3.5%以上,全员劳动生产率达30万元/人左右,制造业增加值占GDP比重保持基本稳定,规上工业增加值年均增长5.5%以上,“浙江制造”“浙江服务”品牌进一步打响,产业体系国际竞争力和安全韧性进一步增强。
——深度融入和服务构建新发展格局、高能级开放强省建设实现重大突破,国内大循环战略支点和国内国际双循环战略枢纽地位更加彰显。世界一流强港、中欧班列集结中心、长三角航空联运中心的全球辐射能力显著增强,大宗商品资源配置枢纽建设取得明显进展,货物贸易、服务贸易、数字贸易稳定增长、结构优化,服务最优、成本最低、效率最高的开放环境全面形成并持续提升,高能级开放强省基本建成,货物和服务贸易进出口总额占全国份额达12%左右;全面融入服务全国统一大市场建设,实现有效投资合理增长、投资结构更加优化、投资效益持续提高,努力成为引领消费转型升级的高地,内外贸一体化发展格局全面形成,畅通国内大循环和联通国内国际双循环的功能进一步增强。
——高水平文化强省建设实现重大突破,文以铸魂、文以赋能、文以兴业、文以惠民力量更加充沛。习新时代中国特色社会主义思想更加深入人心,文化事业文化产业更加繁荣,文化与科技、旅游、体育、民生在更高水平上实现融合发展,全社会创新创造活力更加有效激发,新型文化业态高质量发展,人的文明素养和社会文明程度全面提升,高水平文化强省基本建成,中华文明浙江标识更加鲜亮,文化发展综合实力走在全国前列,更好担负起新时代的文化使命。
——城乡一体融合高质量发展实现重大突破,全体人民共享高品质幸福生活更加可感可及。杭甬双城综合能级和综合辐射带动作用显著提升,山区海岛县内生发展动力更加强劲,县城综合承载能力进一步提升,和美乡村实现省域基本全覆盖;高质量充分就业取得新进展,居民收入增长与GDP增长同步,居民人均可支配收入达9万元左右,劳动报酬提高与劳动生产率提高同步,以中等收入群体为主体的橄榄型结构形成;社会保障制度更加优化更可持续,公共服务更加均衡普惠、共享可及,成为心生向往、情感归属、梦想成真的幸福家园。
——更高水平生态省建设实现重大突破,诗画浙江山清水秀的独特韵味更加动人。生态环境治理能力水平显著提升,产业结构、能源结构、交通运输结构进一步优化,新型能源体系、现代物流体系基本建成,绿色低碳循环发展的经济体系加快建立,2030年前碳达峰目标如期实现,生态环境质量进一步提升,地级及以上城市细颗粒物(PM2.5)浓度持续改善,优良水体比例持续提升,绿水青山就是金山银山转化通道进一步拓宽,更高水平生态省基本建成,继续在美丽中国建设中走在前列。
——治理体系和治理能力现代化实现重大突破,社会充满活力、安定有序的标识更加鲜明。打造新时代党建高地和清廉建设高地走深走实,党的全面领导巩固加强,社会主义民主法治更加健全,社会公平正义进一步彰显,各领域法治化水平全面提升,“大平安”理念更加深入人心,统筹发展和安全更加有力,新时代“枫桥经验”、“后陈经验”金名片持续擦亮,重点领域风险有效防范化解,社会治理和公共安全治理水平明显提高,建成平安中国示范区,中国特色社会主义社会治理和法治道路优越性在浙江充分彰显。
在此基础上再奋斗五年,到2035年,我省经济实力、科技实力、综合竞争力迈上新的大台阶,人均地区生产总值达到发达经济体水平,人民享有更高品质更加幸福的生活,建成共同富裕示范区,成为新时代全面展示中国特色社会主义制度优越性的重要窗口,不断谱写中国式现代化浙江新篇章。
科技创新是浙江现代化建设的关键支撑。坚持把科技创新摆在更加突出的位置,做深做透教育科技人才一体改革发展、科技创新和产业创新深度融合“两篇大文章”,深入实施“315”科技创新体系建设工程,培育激励担当、崇尚创新、宽容失败的创新文化,打造各类人才向往的创业天堂和科创高地。
建立健全教育科技人才贯通体制机制。健全教育强省、科技强省、人才强省一体推进的协调机制,强化规划衔接、政策协同、资源统筹、评价联动。有序推进人才“企业认定、政府认账”,加强人才市场化社会化评价。深化高层次人才“校(院)企双聘”,完善“科技副总”“产业教授”机制,畅通科研院所、高校、企业人才流动共享通道。建立校企人才共引机制,引进急需紧缺人才。
推动高等教育整体性跃升 。实施“双一流196”工程和高校基础设施提质工程。支持浙江大学加快迈向世界一流大学前列,支持西湖大学、宁波东方理工大学建设世界一流新型研究型大学,加快筹建钱塘大学(暂名),建成一批高水平应用型大学。加快一流学科建设,建立国家战略需求和科技发展、产业发展需求牵引的学科设置调整机制和人才培养模式,建设以登峰学科、优势特色学科为龙头的高水平学科体系。创新专业学位研究生培养模式,建设一批产教融合基地、工程师协同创新中心和研究生联合培养基地。提升教育教学国际化水平,积极开展国际合作和交流访问。
建强战略科技力量矩阵 。加快高能级科创平台提能造峰,推动创建智能计算领域国家实验室,支持优势科研力量创建全国重点实验室、国家技术创新中心、国家制造业创新中心,完善省实验室、省技术创新中心动态调整机制,探索建设工程应用导向的高能级科创平台。建立重大科技基础设施开放共享应用机制。支持杭州、宁波、温州等地联合争取国家战略科技力量布局,推动科创走廊提质增效。
打造高水平创新人才队伍 。推进“135”人才强省体系建设。完善顶尖人才引育和支持机制,培养战略科学家、一流科技领军人才和创新团队。深化海外人才来浙便利化改革、外国人才服务保障综合配套改革。建立产业导向的青年科技人才引育机制,健全青年科学家长期滚动支持机制,支持在校研究生承担“新苗计划”等应用导向的基础研究项目。实施基础学科拔尖人才培养“101”计划。培育科技型企业家。统筹推进卓越工程师、大国工匠、高技能人才培养,高质量建设国家和省级卓越工程师实践基地。建立以创新能力、质量、实效、贡献为导向的人才分类评价体系,完善科技人才分类考核激励机制。加强科学技术普及,大力弘扬科学家精神、工匠精神。到2030年,累计集聚顶尖人才300名、青年科技人才3000名。
强化企业创新主体地位 。支持企业全面参与技术创新决策、科研组织和成果转化,完善“高校+平台+企业+产业链”结对合作机制,健全“企业出题、政府助题、平台答题、车间验题、市场评价”协同攻关机制。支持龙头企业发挥创新引领作用,建设高能级研发与创新机构,牵头组建创新联合体、产业技术联盟,参与国家、省级重大科技攻关任务。打造“科学家+企业家”创新联合体。强化科创型企业梯度培育,培育科技领军企业、专精特新“小巨人”、制造业单项冠军、雄鹰企业、独角兽企业和高新技术企业。实施规上工业企业研发能力提升行动,支持企业产品技术创新、商业模式创新、品牌价值创新、经营管理创新。
加强关键核心技术攻关 。统筹推进省重大科技计划、省基础研究计划、省重点行业领域科技计划,争取央地协同专项等国家重大科技任务,打造支撑新质生产力发展的标志性原创性成果。支持企业实施产业应用目标明确的重大科技项目,开展前沿导向的探索性基础研究和市场导向的应用性基础研究,加强行业关键共性和基础底层技术攻关,破解一批“卡脖子”关键技术。
健全科技成果转化体系 。提升概念验证中心服务和运营能力,推动概念验证中心“315”科技创新领域全覆盖。省市联动建设制造业中试平台,推广“中试+投资+孵化”运营模式,推动中试平台“415X”先进制造业集群全覆盖。探索概念验证中心和中试平台一体化贯通发展。建设高质量孵化器加速器,完善梯度孵化培育体系。培育专业化科技中介服务机构,打造高水平技术经理人队伍。
推动产业平台提质增效 。深化开发区整合提升,加快提能升级、进位争先,支持杭州高新区建设世界领先科技园区,支持更多省级开发区升格为国家级开发区。高水平建设“万亩千亿”新产业平台,深化小微企业园提质升级行动。推动产业平台有效盘活存量工业用地、拓展发展空间,提升要素配置效率和土地节约集约利用水平,探索建设产业社区。
完善科技创新投入机制 。鼓励企业加大科技创新投入,落实企业研发费用加计扣除、高新技术企业所得税减免、基础研究投入税收优惠等政策,引导企业建立研发准备金制度。完善政府科技创新投入稳定增长机制,各级政府科技创新投入预算安排原则上只增不减。优化政府科技创新投入结构,加大基础研究、应用基础研究、人才引育和科研平台、概念验证中心、中试平台、科技企业孵化器等投入。支持高校、科研机构加大科技投入,实现科创平台有组织科研成果转化全覆盖。
强化科技金融支持 。深化杭州、嘉兴国家科创金融改革试验区建设,深入推进国家知识产权金融生态综合试点。加强与国家级基金联动,扩大创业投资类政府投资基金规模。鼓励发展私募股权二级市场基金,鼓励私募投资基金参与上市公司并购重组。多措并举发展耐心资本,完善投早、投小、投长期、投硬科技的支持政策,健全尽职免责机制。健全科技成果转化风险减量机制。
加强知识产权保护与运用 。加快知识产权强省建设,深化知识产权综合管理体制改革,健全梯次培育、运用转化、全链保护等机制。完善知识产权产业化机制,实施知识产权“金种子”计划,培育专利密集型产品。深化数据知识产权改革,强化涉外知识产权保护和纠纷应对,加强版权、商业秘密和新领域新业态知识产权保护。
巩固拓展跨区域科技创新合作 。加快共建上海(长三角)国际科技创新中心,强化科技战略协同、创新政策衔接、资源要素共享,建强高水平国家实验室体系、高能级科研机构体系,深化科技创新券通用通兑,合力打造世界级科技创新策源地。加强与粤港澳大湾区科技攻关、产业发展、人才引育交流合作。推动国际科技合作载体扩面提质增效,高水平建设中欧人才交流与创新合作中心、中国—中东欧国家创新合作研究中心,支持以研究型大学为主体建立全球科学联盟。深入实施深时数字地球国际大科学计划。
现代化产业体系是浙江现代化建设的物质技术基础。坚持把发展经济的着力点放在实体经济上,扎实推进新型工业化,突出智能化、绿色化、融合化方向,因地制宜发展新质生产力,以先进制造业为骨干,以现代服务业为重要支撑,联动推进制造强省、网络强省和标准强省、品牌强省、质量强省建设,打造国际竞争力强、安全韧性强的浙江特色现代化产业体系。
加快传统产业焕新升级。深化“腾笼换鸟、凤凰涅槃”攻坚行动,推进传统产业技术改造、设备更新和生态化改造,增强质量技术基础能力,推动传统产业内生裂变和转型发展。推动重点产业提质升级,巩固提升绿色石化、纺织服装、电气机械、家居家电等产业优势地位和竞争力。实施历史经典产业传承创新发展行动,推动茶叶、丝绸、黄酒、中药、青瓷、木雕等重塑辉煌。实施制造业卓越质量工程,加强标准引领,擦亮“浙江制造”品牌。
推动新兴产业发展壮大。加快发展人工智能、新材料、新能源、航空航天、低空经济、生物医药、集成电路、高端软件、新能源汽车等产业,打造新兴支柱产业。推进首台(套)装备、首批次材料、首版次软件应用,加快新技术新产品新场景大规模应用。
加强未来产业科学布局。建立健全未来产业投入增长和风险分担机制。完善未来产业预见、培育机制,探索多种技术路线、典型应用场景、可行商业模式、市场监管规则。支持人形机器人、脑机接口、类脑智能、量子信息、生物制造、氢能等产业发展。引导各地因地制宜培育未来产业,深化未来产业先导区建设。
打造“415X”先进制造业集群 。强化“省级—国家级—世界级”集群梯度培育。推动环杭州湾现代纺织服装、宁波绿色石化、浙东工业母机、杭州视觉智能等国家先进制造业集群向世界级集群迈进。提升杭州生物医药、宁波新型功能材料等国家级战略性新兴产业集群发展能级,争取集成电路、新能源汽车、智能物联等领域新增国家级战略性新兴产业集群。争创国家级中小企业特色产业集群。优化省级特色产业集群“核心区+协同区”培育机制。引导各地育强特色产业、强化协同联动。
推动服务业扩能提质 。深化服务业高质量发展“六大高地”工程。促进生产性服务业向专业化和价值链高端延伸,提升工业软件、知识产权、科技金融、航运服务、人力资源等重点环节协同创新能力,加强共性技术研发、检验检测等平台谋划布局,增强软件信息技术服务、电子商务等领先优势,推动智能服务等新场景规模化应用。推进生活性服务业高品质、多样化升级,推动养老、育幼、健康、家政等服务提质扩容,加强公益性、基础性服务业供给,发展“旅游+”“体育+”“文化+”“健康+”等融合业态。
推进现代服务业与先进制造业深度融合 。发展服务型制造,推动制造业企业向“产品+服务”解决方案提供商转型,加快共享制造、个性化定制、总集成总承包等模式升级,探索模型驱动研发等新模式。鼓励平台型服务企业向制造环节拓展。探索建设制造服务一体化应用场景。健全“两业”融合推进机制,培育“两业”融合新业态新模式。
强化服务业发展支撑。壮大服务业优质经营主体,支持企业加强新技术转化运用,培育领军企业。提升中心城区服务业能级,建强高能级服务业平台,优化现代服务业创新发展区建设。深化杭州、宁波服务业扩大开放综合试点,推进电信、贸易、航运、金融、法律服务等领域开放,打响“浙江服务”品牌。健全现代服务业标准和统计监测体系,推进生产性服务业统计监测改革。
推动数字经济攀高提质 。深化国家数字经济创新发展试验区建设,争创国家级数字产业集群。推进国家数据要素综合试验区建设,扩大公共数据授权运营范围,优化数据流通交易生态,壮大数据要素经营主体,培育一批浙江数商。高水平打造杭州中国软件名城、中国(温州)数安港等平台。推动工业互联网创新发展,支持企业“智改数转”,打造数字化车间、智能工厂、未来工厂。
促进平台经济创新发展 。锚定平台经济高质量发展强省建设目标,实施平台经济创新攀高行动,推动平台企业加快技术创新、模式创新和应用创新。深化“平台+产业”双向赋能,面向特定行业打造协同快速管理控制平台,推动定制化设计、小批量试单、组织化生产。发挥平台市场和流量优势,培育“产品+内容+生态”场景,支持开拓更广阔市场。实行审慎监管,强化平台经济综合治理,加快平台经济标准制度创新,推动直播电商穿透式监管,引导平台企业规范经营,防止低水平同质化、低价恶性竞争,促进各方主体互利共赢。
人工智能是支撑浙江现代化建设的关键变量。坚持人工智能引领创新范式,实施“人工智能+”行动,打造算力充沛、数据开放、模型先进、应用广泛、生态繁荣的人工智能创新发展高地。
构建新型算力体系 。统筹规划全省算力资源,构建与国产大模型训练相适配的算力集群,建好国家算力枢纽。面向中小企业、高校院所、医疗卫生机构等构建多层次算力服务体系。推动算电协同布局、就地消纳。落实“东数西算”,有序引导温冷业务向西部迁移。建立全省一体化算力监测调度平台。
推动数据要素高水平应用 。强化数据基础设施建设,推动杭州、宁波、温州建设国家数据流通利用基础设施区域节点。突出“模数共振”,面向科技、工业、农业等领域建设数据语料库,搭建可信数据空间、高质量数据集、数据交易所一体的语料库加工基地。探索建设数场、隐私保护计算平台、数联网等技术设施。
巩固模型建设领跑地位 。强化大语言模型、多模态模型等研发,支持垂直、行业模型研发应用。面向市场提供低成本、易使用模型开发环境,支持以市场化方式开发部署一批管用好用行业模型、专用模型。实施“芯模联动”等重大专项。
培育万亿级产业集群 。聚焦具身智能、智能驾驶等建设全国领先的核心产业集群,推动智能产品和智能终端创新,构建芯片、大模型、智能体、应用服务等全产业链协同发展格局。壮大人工智能企业梯队,鼓励科技企业与制造龙头企业共建人工智能行业标杆。到2030年,规上人工智能核心产业营业收入达1.2万亿元。
加快智能体开发应用 。推动龙头企业打造基于智能体应用的产业链合作、创新设计、内容创作、软件开发等创新服务平台。引育原生人工智能软件企业,推动传统软件智能化改造,为智能体开发者提供更高效普惠式技术支持。加快“模型即服务”“智能体即服务”等商业模式创新,推动智能体应用场景垂直领域深化、跨行业融合、消费端普及。
“人工智能+”科技创新 。支持运用人工智能加速科学发现与技术创新,研发科学基础模型,构建集知识提取、智能建模、模拟推演于一体的科学发现工具体系,以人工智能驱动科研范式创新。推动基础科研平台和重大科技基础设施智能化升级,完善技术研发、工程实现、产品落地协同发展模式。推动哲学社会科学研究方法向人机协同模式转变。
“人工智能+”产业创新。推动人工智能全方位融入企业战略规划、组织架构、业务流程,全链条融入产品设计、中试、生产、服务、运营,全领域融入一二三产业转型升级。推动农业数智化转型发展,构建智慧农业体系。实施人工智能赋能新型工业化行动,推进工业全要素智能联动。推动服务业向智能驱动的新型服务方式转变,加快向智向新发展。培育智能原生新模式新业态。
“人工智能+”消费提质 。支持建设智能家电产业高地,探索实施面向智能终端的消费券激励政策。丰富新型智能商业场景,推进多模态智能搜索、虚拟数字人交互等服务。拓展人工智能在文旅领域深度应用,创新文旅融合新体验。
“人工智能+”民生福祉 。推动人工智能在灵活用工、就业服务等场景应用,培育发展智能代理。发展人工智能导学伴学等教学场景,构建覆盖全人群、全过程的个性化教育服务体系。支持发展人工智能健康助手,推进疾病辅助诊断、个性化精准治疗、家庭医生等智慧健康服务,建成国家人工智能医疗行业应用基地。鼓励人工智能在精神慰藉陪伴等领域深度应用,打造适老、助残、关爱儿童等智慧服务场景。
“人工智能+”治理能力 。探索面向新一代智能终端发展的城市规划、建设与治理,深化政务服务智能搜索、智能推荐、智能问答。强化人工智能赋能农村治理。加强公共安全领域人工智能应用,提升监管执法、指挥决策、应急救援、网络风险防控能力,建设人机物融合的智慧公安。加强人工智能在自然资源、市场监管、环境治理中的应用。
“人工智能+”全球合作 。加强与“一带一路”沿线国家合作共建开源社区、开放平台,推动大模型、智能终端、技术标准协同出海。积极参与全球人工智能治理体系,主导制定一批重点领域国际标准、国家标准,推进算法伦理、数据流通、标准规范等国际规则对接。打造人工智能国际展会品牌,支持举办大模型挑战赛、开源开发者大会等国际活动,构建专业化国际合作网络。
打造高水平开源开放环境 。鼓励开源模型集、数据集和工具链开发,培育一批前瞻性高质量开源项目,打造面向全球的科技公共产品。健全市场导向的资源配置机制,推进“技术突破—场景验证—产业应用—体系升级”集成应用。构建开发者社群体系,支持魔搭社区建设国际领先的人工智能开源社区。
加强人工智能全社会通识教育。推进人工智能学科建设,鼓励省内高校建设人工智能学院,加强人工智能通识课程建设,构建必修课程与微专业知识体系。建立产教融合人才培养模式,推动校院企联合开发实战化课程。推进中小学开展人工智能通识教育,提升全社会人工智能通识素养。
推进规范监管与价值引领 。推动人工智能伦理前置和嵌入式治理,完善伦理审查与安全监管制度,健全人工智能服务分级分类安全评估和备案机制,推进技术创新和安全保障协同。探索“监管沙盒”等柔性治理方式。加强人工智能伦理与安全知识普及,强化科技向善社会共识。
扩大开放是浙江现代化建设的必然要求。坚持全方位、多层次、宽领域推进对外开放,打好“稳拓调优”组合拳,突出平台提能级、枢纽建强、外经贸模式创新,提升资源配置力、全球辐射力、制度创新力、国际竞争力,做到服务最优、成本最低、效率最高,切实增强话语权、定价权、规则权,不断壮大对外开放新动能、拓展开放型经济发展新优势。
高标准建设大宗商品资源配置枢纽 。加快国际大宗商品储运基地建设,完善大宗商品储运设施,建立高效灵活的储备运行和管理机制。建设国际大宗商品加工基地,推动绿色石化产业延链补链强链,完善国际混配矿加工分销体系,做大农产品精深加工等产业。深化国际海事服务基地建设,打造全球保税船用燃料加注中心。建设国际大宗商品贸易中心、交易中心,打造大宗商品特色型综保区、大宗商品贸易数字化平台,共建长三角期现一体化场外市场,到2030年,大宗商品年进出口总额达7100亿元。
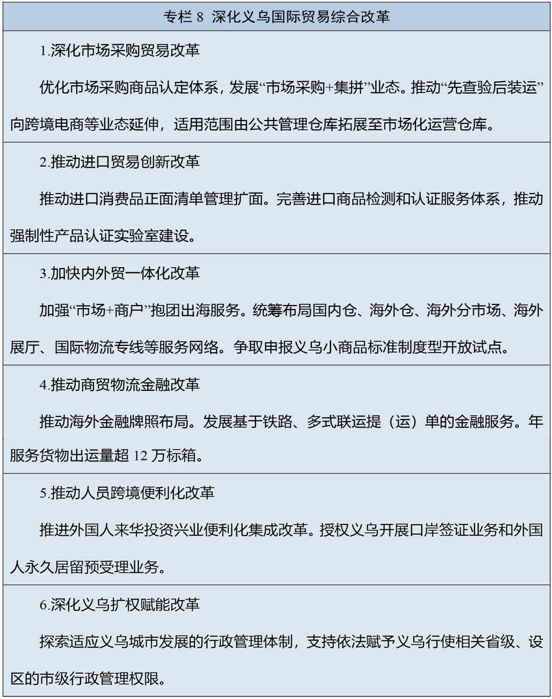
深化义乌国际贸易综合改革 。支持义乌深化构建“买全球卖全球”新型贸易体系。做强全球数贸中心,强化贸工联动,深化平台打造、市场培育、模式创新。构建“关汇税、运仓融”一站式贸易服务体系,推进市场采购组货人制度创新,深化集拼出口等模式,创新市场采购进口贸易方式,拓展“义支付”跨境结算功能。高水平建设世界小商品之都,打造更高能级国际贸易窗口。到2030年,力争义乌进出口迈上万亿台阶。
发挥自贸试验区独特功能 。落细国家自贸试验区提升战略,推动舟山、宁波、杭州、金义四大片区错位发展,推进自贸试验区、联动创新区协同发展。推动自贸试验区与跨境电商综试区、海关特殊监管区域等联动发展,有序推进综保区申建扩区。推动“保税+”业态创新,争取生物技术等领域扩大开放。
加速建设国际航运枢纽 。锻造宁波舟山港世界一流强港硬核力量,建设五大千万级集装箱泊位群、三大亿吨级散货泊位群。提升嘉兴港长三角海河联运枢纽功能,深化舟山江海联运服务中心建设,推动环乐清湾港区基础设施互联互通、共建近洋航运中心。完善港口集疏运体系,形成“枢纽+通道+网络”整体布局。加快航运服务业高质量发展,积极拓展国际海运市场,做优东南亚等近洋航线,拓展国际集装箱远洋航线,完善北极航线等网络,做大本土国际远洋运输船队规模。
加快建设国际陆港枢纽 。提速义甬舟、金丽温开放大通道建设,建强绍兴嵊新临港经济区等平台。高质量建设金华(义乌)中欧班列集结中心、金义“第六港区”,完善公铁集疏运网络,加快金华铁路枢纽扩容改造、义乌铁路口岸三期建设,拓展中欧班列境外运营网络,提高“枢纽到枢纽”开行比例,稳步提升班列回程占比。拓展“班列+”跨境电商等新模式,推动陆路启运港退税政策拓面。加快发展卡航运输,积极参与跨里海国际运输走廊建设。
做强空港枢纽经济 。推进民航强省建设,提升杭州、宁波、温州机场枢纽能级,建设嘉兴专业性航空货运枢纽。拓展国际航线网络布局,加密国际航线频次。完善航空物流服务体系,壮大航空运输主体。建设杭州、宁波国家临空经济示范区,联动嘉兴、绍兴提升环杭州湾临空经济能级。
稳量提质货物贸易 。构建以价值效益为导向、健康可持续的出口竞争秩序。加快贸易结构调整,扩大高新技术产品和关键零部件、元器件、半成品等出口,拓展中间品、绿色低碳产品等贸易新领域,有序发展新型易货贸易。支持企业深耕传统市场、拓展新兴市场,深化“千团万企拓市场争订单”、“十链百场万企”工贸联动等行动,加强企业自主品牌培育。扩大关键装备、能源资源和优质消费品等进口,支持进口贸易促进创新示范区建设,推动进出口平衡发展。深化国家跨境电商综试区建设。到2030年,货物贸易出口占全国份额保持基本稳定。
培育壮大服务贸易 。做强国际运输、国际旅行服务,做大国际电信、计算机与信息、文化娱乐服务。完善跨境服务贸易负面清单管理制度,扩大优势制造领域生产性服务业出口,支持高端设计、检验检测、知识产权、地理信息等服务出口。建强国家服务外包示范城市,争创国家服务贸易创新发展示范区。
推进内外贸一体化发展 。促进内外贸标准衔接,推进内外贸产品同线同标同质,优化转内销商品市场准入互认和快捷衔接机制。推进内外贸供需对接,鼓励电商平台向外贸企业“反向下单”。引导外贸企业加强国内市场布局,开发适销对路产品。加强出口信用保险和国内贸易信用保险协同,扩大内贸险覆盖面。
有序引导企业优化海外布局 。做强做优“地瓜经济”,发挥新侨大省优势,推动浙江经济与浙江人经济融合互促。强化对外投资和招商引资一体联动,有效实施对外投资管理,引导产业链供应链合理有序跨境布局。健全海外综合服务体系。支持企业开展全球化研发布局合作,拓展对外承包工程业务。提升企业合规能力和风险防控能力,加强企业合规体系和环境、社会、公司治理体系建设。
更大力度吸引和利用外资 。深化“投资浙里”全球大招商,用好海外侨商资源,聚焦重点国别地区开展外资项目招强引优。创新利用外资方式,深化合格境外有限合伙人试点,推进与国外主权财富基金等开展合作。健全外商投资服务保障体系,促进外商投资企业境内再投资。
深化重点国别区域和特色领域合作 。服务保障国家重大外交,推动对非合作先行,拓展东盟、中亚、中东等区域合作。统筹推进重大标志性工程和“小而美”民生项目建设,共建绿色丝路、数字丝路,支持浙江师范大学非洲研究院等特色智库发展。高质量举办中国—中东欧国家博览会、中非经贸和文化论坛、世界青年科学家峰会,打响“海丝指数”“留学浙江”“丝路电商”、地理信息合作、中医药海外中心等特色品牌。
稳步扩大制度型开放 。主动对接国际高标准经贸规则、知识产权保护规则和产业政策,提升标准国际化水平,聚焦数字经济、服务开放、科教合作、金融服务等方面,率先形成首创性、集成式制度创新成果。做实金砖国家特殊经济区中国合作中心、宁波中国—中东欧国家经贸合作示范区等国际合作平台。
扩大内需是浙江现代化建设的战略基点。坚持惠民生和促消费、投资于物和投资于人紧密结合,以新需求引领新供给,以新供给满足新需求,促进消费和投资、供给和需求良性互动,打造引领消费转型升级的高地,促进形成更多由内需主导、消费拉动、内生增长的经济发展模式。
扩大服务消费 。加快发展情绪消费、圈层消费、宠物经济、入境消费、低空消费、汽车后市场消费、旅居消费等业态,积极发展直播电商、即时零售、兴趣电商等模式。培育壮大首发经济,统筹推进门店首开、活动首秀、场景首建、模式首创和品牌建设。统筹“浙BA”、浙江城市足球联赛等赛事IP,大力发展演艺经济、赛事经济、票根经济、“会展+”经济。大力倡导绿色消费,发展二手经济、共享经济等。优化健康消费供给。深入挖掘住宿餐饮、家政服务、养老托育等消费潜力。
提质商品消费 。推进消费品以旧换新,推动汽车、家电更新换新,切实稳住大宗消费。持续推动老字号焕新。开辟高成长性消费新赛道,丰富可穿戴智能设备、智能潮玩、智能家居等数智产品供给。到2030年,社会消费品零售总额保持全国第4。
打造特色消费场景 。支持杭州、宁波、温州争创国际消费中心城市,培育区域消费中心城市。推动建设高品质消费集聚区,打造一批国潮消费、时尚消费等特色主题消费地标。引导专业市场提升商品品质、优化业态布局、加强数字化应用,积极向综合服务平台转型。鼓励社区小店“一店多能”,完善便民服务功能。推进县域商业体系改造提升,建设高品质农村消费场景。拓展线上多元消费场景,推广“浙里来消费”品牌。
促进居民增收减负 。统筹促就业、增收入、稳预期,加快形成扩大居民消费长效机制。拓宽城乡居民财产性收入渠道,丰富个人养老金投资等多样化金融产品。有序废改对收入有收缩和抑制效应的政策。降低生育养育教育成本。落实个人消费贷款贴息政策,加大住房信贷支持。
系统清理消费领域不合理限制措施 。加强促消费与惠民生政策集成,最大限度释放扩消费稳经济的政策效应。依法保障劳动者休息休假权益,全面落实带薪休假制度,鼓励错峰休假、弹性作息,发展“休假+消费”联动模式。加大职工疗休养活动力度。鼓励中小学春秋假家长与孩子同步休假。推动汽车消费由购买管理向使用管理转变。强化涉宠服务行业规范引导。推行商业外摆“负面清单+备案制”管理,进一步放宽业态限制,增添“烟火味”。
深化“放心消费在浙江”。开展消费品质量提升行动,深入推进“品质浙货、行销天下”,完善“品字标”品牌培育和发展机制,培育“浙江精品”,争创“中国精品”。健全服务消费标准体系,规范生活服务行业定价,完善消费新兴业态标准、法规。健全信用约束、综合治理、消费维权制度,强化数字时代消费者权益保护,打造“放心购物节”公益品牌,综合治理预付式消费和恶意索赔行为,提高放心消费行业参与度、拓宽区域覆盖面。
保持投资合理增长 。深化“一库一办法一计划一平台”管理,实施投资“赛马”激励。建立政府投资支持基础性、公益性、长远性重大项目建设长效机制,加强各类政府投资统筹衔接和错位安排,以政府投资有效带动社会投资,形成市场主导的有效投资内生增长机制。探索建立投资于人和投资于物结合的统计体系。
优化投资结构 。一体抓好制造业、生产性服务业等拉动性强的产业投资,扩大高技术产业和战略性新兴产业投资,提升产业投资比重。加大促进新质生产力培育投资力度,加强“卡脖子”关键环节突破、产业链供应链韧性提升、新型基础设施等重点领域投资。聚焦国家重大战略实施和重点领域安全能力建设,谋划实施一批“国家所需”和“浙江所能”结合的重大项目。适应人口结构变化和流动趋势,提升民生类政府投资比重,加大城市更新、社会民生投入。
提高政府投资效益 。优化政府投资方向,重点投向市场不能有效配置资源的社会公益服务、公共基础设施、农业农村、生态环境保护、重大科技进步、社会管理、公共安全等领域,严禁违规建设楼堂馆所,严禁建设“形象工程”“政绩工程”“面子工程”,对政府投资的会展场馆等项目实行提级论证。严格执行政府投资年度计划,未列入计划的政府投资项目不得实施、不得进入招标投标程序。探索编制全口径政府投资计划,更好统筹政府投资需求和能力。深化政府投资项目可行性研究,避免过度超前和低水平重复建设。深化政府投资咨询论证,完善政府投资决策程序,修订政府核准投资项目目录。
加强重大项目全生命周期管理 。谋划盯引一批,健全“自上而下、双向打通”重大项目谋划机制,深化跨区域跨流域跨周期、投资规模大、多年想干而未干成的重大项目前期研究。规范促进招商引资,健全招商引资统筹机制,完善内生招引项目同等政策支持、内生项目要素保障和跨域有序流转等机制。新开工一批,完善政策引领、要素保障等组合拳,深化重大项目建设要素保障机制改革。建设实施一批,深化省领导联系重大项目、“721”分类分层分级协调等机制,加强重大项目督导服务,全力破解项目推进中的难点堵点。投产投运一批,加强政府投资项目竣工验收管理,建立健全重大项目后评价机制。
建立健全与重大项目推进相适应的投融资模式 。迭代“项目+财力+风险”三大机制,探索开展“债贷结合”。加强政府投资基金全省统筹管理,规范基金设立、投向和使用,严控新设县级政府投资基金,优化基金退出机制,发挥基金耐心资本作用。大力发展多元化股权融资,稳步扩大直接融资规模。依法从严规范政府和社会资本合作,健全合作履约监督机制。加强基础设施领域不动产投资信托基金(REITs)常态化推荐发行。深化投资项目审批制度改革。拓展省投资项目在线审批监管平台功能,推动智能化改造。
经营主体是浙江现代化建设的中坚力量。坚持和完善社会主义基本经济制度,更好发挥经济体制改革牵引作用,突出“政府造环境、企业造财富”,促进资源配置效率最优化和效益最大化,实现市场有效有序、政府有为有度,增强高质量发展的动力活力。
加强民企权益保护 。迭代升级促进民营经济高质量发展政策,依法保障平等使用生产要素、公平参与市场竞争、有效保护合法权益。强化产权执法司法保护,依法依规完善因政策调整等造成企业合法权益受损的补偿救济机制。健全规范涉企执法长效机制,强化违规异地执法和趋利性执法司法监督,健全涉企收费长效监管和防范化解拖欠企业账款机制,建立政府失信责任追溯和承担机制。
增强民间投资活力 。推进基础设施竞争性领域向民营企业公平开放,健全民营企业参与重大项目建设长效机制,支持民间资本参与投资铁路、核电、水电、海上风电、油气管道、进口液化天然气接收和储运设施、供水等领域项目,具备条件的项目民间资本持股比例可在10%以上。拓宽民营企业融资渠道,健全省金融综合服务平台和各级融资信用服务平台功能,完善信用修复机制,促进信贷资源向民间投资合理配置。到2030年,民间投资占固定资产投资比重稳中有升。
推进民企能力建设 。深化新时代“两个健康”先行先试,推动民营企业建立中国特色现代企业制度,提升企业基础规范、经营创新、卓越管理能力,培育一批现代化企业管理标杆。推进优质民营企业梯度培育,建设更多世界一流企业,完善中小企业政策精准扶持机制,推动大中小企业协同发展。引导民营企业加强基础性、前瞻性研究,支持有能力的民营企业成立研究院,牵头承担国家技术攻关任务。实施民营跨国公司培育“丝路领航”行动。
做强做优做大国有企业和国有资本 。深化国资国企改革,推动国有资本向关系国家安全、国民经济命脉的重要行业和关键领域集中,向关系国计民生的公共服务、应急能力、公益性领域集中,向前瞻性战略性新兴产业集中,健全国有企业公司治理和市场化运营机制。完善主责主业管理,推动国有资本围绕重点领域开展战略性重组和专业化整合,推动国有企业产业结构优化调整,建立国有企业履行战略使命评价制度。加快建设创新国企,健全国有企业推进原始创新制度安排和科技创新投入机制。深化经营性国有资产集中统一监管,健全国企债务风险监测机制。
推进国企民企高质量协同发展 。支持国企民企开展战略性合作,完善产业共建、创新资源共享等合作规则。推动国企与民企等社会资本开展股权合作,支持国企民企牵头组建产业创新策源平台,共同承担重大项目,共建产业生态。推动国企加快培育和开放高价值应用场景,健全场景供需对接匹配方式。
激发企业家干事创业激情 。传承发展“四千精神”和新时代浙商精神,引导企业家争当爱国敬业、守法经营、创业创新、回报社会的群体典范。发挥老一辈企业家“传帮带”作用,促进浙商事业、责任和文化代际传承。促进年轻一代民营经济人士高素质成长,实施新生代企业家“双传承”计划。促进企业家坚持诚信依法合规经营,积极履行社会责任。健全国有企业经营投资尽职合规免责事项清单机制,激发国有企业经营管理人员改革创新动力。
营造尊商亲商安商社会氛围 。深化构建亲清政商关系,优化政商交往正面、负面和倡导清单,强化与民营企业常态化交流,帮助企业家排忧解难,营造亲不逾矩、清而有为的良好环境。探索建立企业家顾问制度,引导企业家积极参与社会公共事务,支持参加经济社会发展决策咨询。加强优秀企业家社会荣誉褒扬,大力宣传企业家先进事迹,讲好浙商故事。高质量办好世界浙商大会。
维护公平公正的市场秩序 。全面落实市场准入负面清单制度,深化省域公平竞争先行先试改革,探索建立跨区域、跨部门公平竞争审查机制,破除地方保护和市场分割。深化招投标领域治理改革,规范地方政府经济促进行为。坚持“全方位诚信、全数据入信、全社会用信”,深化经营主体信用建设综合改革,构建覆盖各类信用主体、制度规则统一、共建共享共用的社会信用体系,加快建设高水平“信用浙江”。健全一体衔接的流通规制和标准,深化地方标准管理制度改革,高标准联通市场设施,完善公共资源交易平台体系。强化反垄断和不正当竞争执法司法,综合整治“内卷式”竞争。加快推进杭甬温要素市场化配置综合改革,推进存量空间提质增效,健全转化高效的技术市场、开放共享的数据市场。
优化政府治理体系。推进政府职能转变,推动政府运行规范有序、公开透明、便民高效,建设人民满意的现代政府。厘清政府、市场和社会边界,推动政府积极有效矫正市场失灵、维护市场秩序,保持政策连续性、稳定性,提高经济调节能力。推进数字政府2.0建设,加快政务应用整合优化,推动集约运维改革,探索数据资源化价值化路径。纵深推进机关效能建设,深化建设“掌上办事之省”,实施“高效办成一件事”,规范行政审批中介服务。健全企业综合服务中心运行机制,深化“企呼我应”平台建设,做到“有求必应、无事不扰”。
加强各类经济政策协同配合 。高效实施“8+4”经济政策体系,更好发挥政策引导、保障、支撑作用,将更多财政金融、自然资源、能源、人才等要素投向科技创新、产业发展、民生保障等领域,打好经济政策组合拳,推动政策兑现“说到做到、直达快享”。完善宏观政策取向一致性评估机制,健全跨部门联审联评机制,统筹政策立改废释,加强新出台政策审核评估,避免政策合成谬误、分解谬误。加强政策省市县贯通、一体推进。
完善地方财税体制 。坚持集中力量办大事,完善财力统筹机制,强化重大战略任务和基本民生财力保障。坚持政府过紧日子,深化零基预算改革,加强预算绩效管理。优化财政支出结构,深化省以下财政事权划分改革,健全财政转移支付体系。有效承接中央消费税后移等改革举措,推动地方附加税改革,增加地方自主财力。加强社保基金收入管理,落实社保筹资保障责任。推进行政事业单位存量国有资产盘活共享。
加快建设金融强省 。实施金融现代化系统推进工程,构建省域现代金融体系。实施融资畅通工程和“凤凰行动”计划,做实做优科技金融、绿色金融、普惠金融、养老金融、数字金融,探索做好浙江特色的开放金融、海洋金融、民间金融。推动各类金融机构专注主业、完善治理、错位发展,支持中小法人银行差异化特色化经营,推动法人保险机构专业化发展,支持法人证券公司打造一流现代投资银行,发展征信等新型机构,积极引入外资金融机构。全面提高金融监管能力。
区域协调发展是浙江现代化建设的内在要求。坚持全省域生产力布局一盘棋,深入实施区域重大战略,深度融入长三角一体化和长江经济带发展,推动城市发展加快转向品质提升、创新驱动、特色塑造、民生温度、精细智慧、一体融合,构建优势互补、高质量发展的区域经济布局和国土空间体系,促进区域协同发展、联动发展。
唱好杭甬“双城记”。提升杭甬双核能级,加快机制完善、规划联动、设施互通、产业协同,打造辐射全省的创新策源地和开放主枢纽,实现全国城市排名争先进位。增强杭州原始创新策源能力,推动人工智能创新发展、数字经济全面跃升,加快城东智造大走廊建设,打造现代化国际大都市。推动宁波港产港贸港城一体化发展,促进先进制造延链成群、一流强港提能升级,打造现代化滨海大都市。发挥绍兴融杭联甬“金扁担”作用,推进杭州钱塘新区、绍兴滨海新区、宁波前湾新区协同发展。
优化提升两大产业带 。深化环杭州湾产业带、沿海产业带分工协作,形成“湾海联动”发展格局。提升环杭州湾综合竞争力,集中布局高端产业、高能级平台、引领性项目,建设具有全球影响力的人工智能、集成电路等产业创新高地,打造全国新质生产力发展高地。推动沿海地区产业链群协同、生态共建,加快温台民营经济高质量协同发展,育强高端船舶制造、深海空天等全产业链,打造全省海洋经济重要增长极、全国重要绿色能源基地。
统筹建设“三圈一群”。加快杭州都市圈同城化发展,深化杭绍、杭湖、杭嘉一体化,推动毗邻县域公共服务逐步与杭州同质同标,争当全国现代化都市圈建设样板。推动宁波都市圈跨山跨海跨湾发展,提高甬舟、甬绍、甬台协作水平。提升温州都市圈能级和协调发展水平,做强温州“全省第三极”功能,加强与台州、丽水以及闽北等产业协作,推进浙南区域一体化合作。优化金(义)衢丽城市群生产力布局,增强金华内陆开放枢纽功能,打造浙中高质量发展重要增长极,推动衢丽提升城市能级、强化市域统筹,支持义乌做大做强,促进城市群县域均衡协调发展。
激发城市创新活力 。强化城市创新策源、产业支撑、人才集聚等功能,增强城市发展内生动力。加快构建集特色科创、高端要素、未来产业于一体的创新系统,建设全产业、全领域创新场景。加快盘活城市存量和低效用地,打造创客社区、城市硅巷、科创街区,推动郊区化、低密度创新园区向社区化、高密度创新城区转变。打造高品质青年创新空间,健全青年群体“居住+创业+社交”一体化服务体系。
提高城市宜居水平 。高质量推进城市更新,一体推进好房子、好小区、好社区、好城区建设。统筹开展城镇危旧房、老旧小区、城中村整治改造,着力解决加装电梯、停车、充电等难题。打造“15分钟便民生活圈”,建设安全健康、设施完善、管理有序的未来社区(完整社区)。提质升级小区管理服务,强化物业企业准入评价和政府监管服务。
改善城市人文生态风貌 。加强历史文化名城名镇整体保护和活态传承、历史建筑保护修缮与活化利用。健全城市风貌管理制度,加强城市设计和重点区域建筑风貌管控。构建高品质城市绿色公共空间,完善社区公园、口袋公园布局,一体建设生态廊道、城市绿道、健康步道。推进海绵城市建设,保护修复城市湿地。加强城市环境保护。
加快城市智慧韧性发展 。建强用好“城市大脑”,完善“城市大脑+精细服务”模式。推进城市道路、物流设施等建设和智能化改造,加强公共服务智能终端布局。开展城市体检,推动城市基础设施补短提效,提升地下管网、污水处理、供水供气、垃圾治理等设施。强化城市自然灾害防治,适度超前布设防灾基础设施,推进平急两用公共基础设施建设。
推进海洋产业创新发展。提升临港化工、高端船舶与海工装备、现代渔业等传统优势产业,壮大海洋清洁能源、海洋新材料、海洋生物医药及生物制品等新兴产业,布局海洋电子信息、深海资源勘探、深海智能装备等未来产业,到2030年,力争海洋生产总值占GDP比重达14%。建设涉海重点实验室,争取落地海洋大科学装置,加快突破海洋产业关键技术,健全海洋科技成果转化体系,推动“空天海”一体智慧化发展,培育海洋科技领军企业。支持杭州争创海洋科技创新策源地。
筑强海洋经济发展平台 。做强宁波、舟山海洋经济发展主平台,推进海洋经济发展示范区提质升级。陆海联动推进海域海岛开发利用,建强海洋产业提质增效倍增平台,布局建设港产城联动发展的滨海空间和海洋产业特色功能岛,探索海底洞库等空间利用,有序推进深远海空间开发,打造深海采矿试验场。
提升海洋现代化治理能力 。积极参与联合国海洋十年大科学计划,加强全球海洋科研调查、防灾减灾、蓝色经济合作。推进东海国家气候观象台建设。以蓝色海湾、和美海岛、美丽岸滩建设为抓手,深化海洋生态保护和修复,大力发展海洋碳汇,推广“蓝色循环”模式,加强海洋废弃物高效循环利用。保护修复海洋历史遗存,打造甬舟世界文化遗产群落。加强海洋风险研判和生态灾害预警处置,强化海洋渔船安全管理,筑牢海上安全和船舶防污染屏障。
增强内生发展动力 。完善山区海岛县分类动态调整机制,优化调出县专项政策支持。完善山区海岛县“一县一策”,做强“一县一业”特色主导产业,跨越类的加快实现百亿级产业全覆盖,生态类的提质发展特色生态产业。加快推动景宁、嵊泗走共富特色之路,加大对省内革命老区、民族地区扶持力度。健全山区海岛县综合评价办法。
深化山海协作工程 。打造新型“发展飞地”,推进“双向飞地”建设,综合集成支持政策,完善税收分成等制度,因地制宜引导产业链向山区海岛县延伸落地。加强干部交流互派,推动干部人才资源向山区海岛县倾斜,健全山区海岛县干部激励关爱机制。
深度融入长三角一体化发展 。全面对接上海“五个中心”建设,共建虹桥国际开放枢纽,纵深推进嘉兴与上海全面接轨发展,支持宁波、绍兴、湖州等发挥比较优势加强与上海协同合作,深化小洋山区域合作开发。推进浙苏、浙皖更深层次合作,谋划建设杭合创新带、苏嘉甬智造走廊、沪湖绿色智造廊道。支持浙皖闽赣、浙南闽北、苏浙皖等省际毗邻地区协同发展,共建沪绍金产业创新带、沪杭衢经济走廊,推动衢州发挥区域联动枢纽作用。共建轨道上的长三角、长三角美丽中国先行区,深化数字长三角建设,提升能源基础设施互济保供能力,共建世界级产业集群。高水平建设长三角生态绿色一体化发展示范区、嘉善县域高质量发展示范点,力争嘉善地区生产总值占示范区生产总值的比重稳步提升。
协同推动长江经济带高质量发展 。强化生态环境共保联治,共同推进长江大保护,系统开展水生态保护修复,强化长江口—杭州湾海域生态修复与保护,共建新安江—千岛湖生态环境共同保护合作区、环太湖世界级湖区。强化联动发展,严格落实长江经济带发展负面清单制度,促进流域合作和布局优化,共建高水平区域绿色制造体系。
高质量统筹推进对口工作 。聚焦各民族交往交流交融、产业、文化教育、干部人才交流合作、民生五大领域,擦亮“组团式”教育医疗科技支援、“启明行动”、就业等品牌。落实东西部协作常态化帮扶机制,提升产业协作、消费帮扶、劳务合作、农文旅融合发展水平。深化革命老区重点城市对口合作,推动浙吉共建吉林“一市一平台”、浙新共建伊犁产业协作园区,助力革命老区、边境地区、三峡库区等振兴发展。
九、以“千万工程”为牵引一体推进“强城”“兴村”“融合”,打造城乡一体融合高质量发展的样板
城乡融合发展是浙江现代化建设的重要特征。坚持以“千万工程”牵引城乡融合发展缩小“三大差距”,深化以县城为重要载体的新型城镇化,推进乡村全面振兴,绘就诗画浙江和美乡村新图景,推动城乡共同繁荣发展。
因地制宜加强县城建设 。分类引导县城提升发展,推动位于都市圈范围内的县城与中心城市同城化发展,具有资源交通优势的县城打造特色功能型县城,人口持续流出的县城加快转型发展,重点生态功能区内的县城坚定不移走绿色发展之路。增强县城产业集聚、创新转化、商贸流通等功能,加快市政设施建设和设施智能化、低碳化改造,逐步推进县城医疗、教育、养老、托育、文化等公共服务提标扩面。
强化中心镇桥梁纽带作用 。深化中心镇培育,“一镇一策”打造一批农业大镇、工业重镇、商贸强镇、文旅名镇,建设现代化美丽城镇。推动有条件的中心镇建设县域副中心。支持镇区常住人口10万人以上的非县级政府驻地特大镇加快发展,深化赋予特大镇同人口和经济规模相适应的经济社会管理权改革。推动强镇带弱镇(乡)、多镇(乡)联合等组团式发展。
深化高效生态农业强省建设 。落实耕地保护和粮食安全责任制,确保粮食和重要农产品稳产保供。培育发展农业新质生产力,深化科技强农、机械强农,开展种源等全产业链创新。深化“百链千亿”行动,推动“土特产富”全链发展,促进农村一二三产深度融合。育强链主型农业龙头企业,提升现代农业园区、特色农业强镇等平台。优化农产品加工布局,支持整县推进农产品冷链物流设施建设,打响浙江名优农产品形象品牌。深化生产供销信用“三位一体”改革,健全农业社会化服务体系。发展农业适度规模经营。构建多元化食物供给体系,完善生猪产能调控机制,优化蔬菜生产供应体系,打造特色“森林粮库”。
全域建设诗画浙江和美乡村 。因地制宜完善乡村建设实施机制,健全乡村规划管理体系,统筹优化村镇布局。深入推进乡村片区组团发展,创新乡村运营模式,发展壮大新型农村集体经济,促进强村公司规范运行,健全片区利益联结机制。实施新一轮人居环境提升行动,健全人居环境问题发现、长效管护和跨行政区域协管机制。建设人文乡村,推进文明乡风建设,深化农村家宴惠民改革,用好乡村公共文化空间,开展“村”字号群众文体活动。
拓宽农民增收致富渠道 。完善强农惠农富农支持政策,鼓励农民多渠道自主创业、灵活就业,健全新型农业经营主体扶持政策同带动农户增收挂钩机制。深化“共富工坊”建设,规范发展共富市集。健全低收入农户常态化帮扶机制,推广新昌县“挂单奔中”低收入家庭集成帮扶做法,到2030年,全省低收入农户人均可支配收入达3.8万元以上。深化农村产权制度改革,规范农村产权流转交易体系。加强农村金融服务,深化现代设施农业贷款贴息,扩面实施生物活体资产、农业生产设施产权抵押贷款。
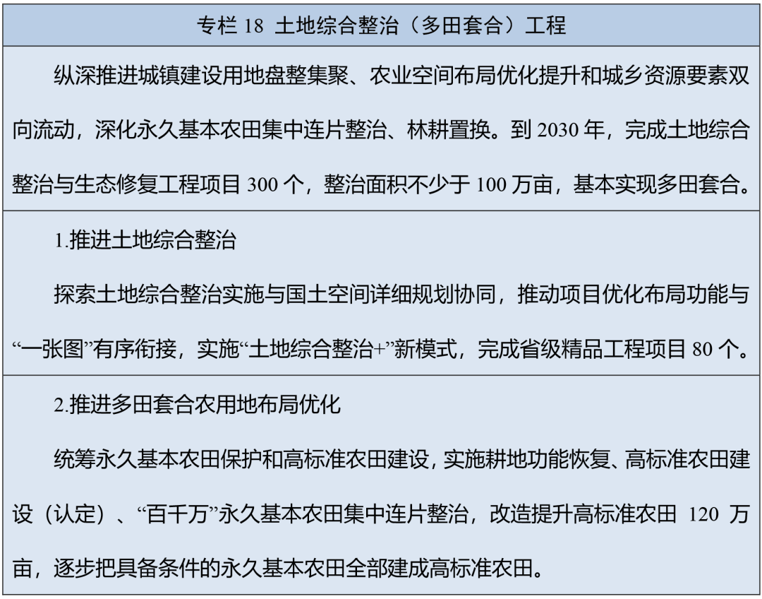
推进城乡一体国土空间治理现代化 。强化主体功能区战略实施,保持全省城市化地区、农产品主产区、重点生态功能区格局总体稳定,健全差异化配套政策体系,支持开化、淳安等实践探索,推动重点生态功能区优先保障生态安全、促进生态产品价值实现。坚持国土空间规划定格局、土地综合整治优布局、城乡有机更新提品质,完善国土空间规划体系,开展国土空间规划体检评估。加快建设自然资源管理和国土空间规划“一张图”,协同推进县域国土空间治理。深入实施土地综合整治(多田套合)工程。
深化城乡设施共建。健全城乡基础设施一体化规划建设管护体系。强化“四好农村路”建设,提高城乡公交一体化率。推进城镇供水管网向农村延伸,完善农村供水县级统管机制。推进农村电网增容布点,合理布局新能源充电设施。加快燃气管网向农村延伸,探索推进“微管网”供气模式。推进农村客货邮融合发展,实现快递物流服务县到村一日达。推进5G网络向自然村延伸,加快城乡网络同网同速。
文化繁荣兴盛是浙江现代化建设的重要标志。坚持马克思主义在意识形态领域的指导地位,锚定建成“五个新高地”,统筹推进“文化+科技”“文化+旅游”“文化+民生”,推动文化“新三样”高质量发展、高水平出海,全方位展示浙江人文形象,加快建成社会主义文化强国省域典范。
一体推进习新时代中国特色社会主义思想溯源铸魂传播 。健全落实以学铸魂、以学增智、以学正风、以学促干长效机制。深化开展“循迹溯源”,深入推进“八八战略”体系化学理化研究阐释。推进“8090”和“00后”青年理论宣讲。
深入践行社会主义核心价值观 。大力弘扬伟大建党精神、红船精神及浙江精神。保护好、管理好、运用好红色资源。深化“浙江有礼”省域文明新实践,打响“在浙江看见文明中国”品牌。弘扬诚信文化。实施先进典型群像选树计划,完善关爱帮扶礼遇机制。深化全国文明城市创建。加强和改进思想政治工作,加强青少年思想道德建设。深化主流媒体系统性变革,强化新闻宣传和网络舆论一体化管理,提高主流舆论引导能力。加强网络内容建设和管理,提升信息化条件下文化领域治理能力,培养“中国好网民”。做强哲学社科基础支撑,实施马克思主义学院培优计划。推进浙江高端智库建设。
着力推出现象级文化精品 。深化新时代文艺精品攀峰行动,推动重大题材美术精品、优秀影视剧创作,繁荣新大众文艺。实施“浙里大戏”攀峰计划,深化文艺院团“一团一策”,推进青春戏曲创新发展,做强越剧、婺剧、瓯剧等剧种。做精做优主题出版、大众出版、教育出版、学术出版。提升中国网络作家村、浙江文学馆运营水平。打造文艺精品创作省域最优生态。
加强文化遗产保护传承活化利用 。推进老城区、老街区、古镇、古村落等保护。深化西湖、大运河、良渚等世界文化遗产系统性保护传承利用。实施非遗传承薪火行动。深化考古“启明星”计划,推进“考古中国”重大项目,打响“文明之源耀浙江”品牌。加快上山文化遗址群申遗,推进富阳泗洲造纸作坊、德清“源文化”、温州朔门古港等大遗址保护利用项目,深化文明之源大遗址群建设。
打造省域文化标识 。深化文化基因激活工程,擦亮宋韵文化、阳明文化、和合文化、黄帝文化、南孔文化等历史文化名片,开展浙学研究,推动东南儒学走廊研究建设。以传承发展吴越文化等为重点,打造一批具有中国气派和浙江辨识度的标志性项目,争创国家级文化生态保护区,深化国家文化公园建设。推进绘画、书法、丝绸等“大系”项目,打造“大系”文化标识。
推动优质文化资源直达基层 。统筹基层公共文化设施、产品、服务和活动,打造高品质文化生活圈。擦亮新时代“钱江浪花文化直通车”惠民品牌,以“文艺赋美”工程促进全民艺术普及。建设书香浙江,优化公共图书馆网络,打造新型阅读空间,促进全民阅读。支持各地打造特色文化设施。盘活存量公共文化场馆,探索市场化运营方式,推广公共文化空间运营“之江模式”,提升公共文化空间一体化运营管理水平。
打造更具吸引力的文旅精品 。促进农文旅、水文旅、文商旅、工业旅游等融合发展,打造“大视听+旅游”“康养+旅游”“体育+旅游”“交通+旅游”等新模式。推动国家级旅游度假区、5A级旅游景区、世界最佳旅游乡村等升级业态场景,集成建设网红打卡矩阵。推进杭黄世界级自然生态和文化旅游廊道、西湖—千岛湖—黄山生态文化旅游体育廊道、雁荡山—楠溪江景区、浙皖闽赣“95联盟大道”等建设,打造江南水乡古镇旅游圈。实施乡村旅游“五创”行动,打响“乡村旅游看浙江”品牌,发展民宿经济。做优“诗画浙江”主题漫游长廊,做精特色主题游。实施入境旅游跃升计划。到2030年,旅游产业增加值占GDP比重达7%。
提升文旅智慧服务水平 。发展全域智慧旅游,推进智慧景区、智慧酒店、智慧展馆建设。培育沉浸式旅游体验新空间,推出“云游浙江”虚拟旅游产品。推动数字导游直播服务,打造数字文旅产业重点基地。迭代“入浙游”大模型和“嗨游”平台,完善“浙里票务”平台。
推进文化和科技深度融合 。完善文化科技创新体系,深化文化和科技融合改革,创新实施浙江文化数字工程。实施“文化+科技”重大专项,加强虚拟现实等新技术运用,积极开发文化数字资产,发展文化新业态、新场景、新模式,助推文化消费转型升级。推进国家文化和科技融合示范基地建设,打造浙江文化数字化协同实验室。深化档案、典籍工作数智化转型,推进档案存史谱系、数据标准、资源共享平台建设。
提升文化产业竞争力 。推动传统文化产业提质焕新,大力发展数字传媒、动漫游戏、时尚设计、文化智造等优势产业。加快高能级文化产业平台建设,高标准打造良渚文化大走廊,建设横店国际影视文化创新中心、宁波三江文化长廊。支持优质文化企业跨界融合、全球布局,打造一批文化龙头企业,育强一批文化成长性企业。
推动文化“新三样”高质量发展、高水平出海 。引导网络文学、网络游戏、网络视听等健康发展,加强精品内容创作,打造文化精品新标杆,建设文化“新三样”产业集聚区、创新区、孵化器。推动文化优质IP向影视、动漫、音乐等领域延伸发展。实施文化“新三样”出海综合改革。拓展文化贸易新空间,支持文化企业参加境内外重点展会,构建审核审批便捷高效的出海服务机制。
打造国际文化交流品牌 。扩大“良渚论坛”等国际影响,擦亮世界互联网大会乌镇峰会金字招牌。办好黄帝祭典、祭孔大典、和合文化论坛、“丝绸之路周”等活动。加强浙江文化和“诗画浙江”海外传播。高水平举办全球青年领军者浙江研学等活动。建强省国际传播中心,建设多层级、立体化的国际传播重点基地体系。
人口是支撑浙江现代化建设的重要变量。突出以人为核心的现代化,深刻认识、适应、引领人口发展新常态,加强人力资源开发和人的全面发展投资,完善促进人口长期均衡发展的政策措施,构建素质优良、总量充裕、结构优化、分布合理、流动畅通的人口高质量发展格局。
推动基础教育扩优提质 。落实立德树人根本任务,促进思政课堂和社会课堂有效融合,完善德智体美劳全面培养体系。优化学前教育公共服务体系,深化义务教育全域教共体(集团化)办学,实现国家学前教育普及普惠县、义务教育优质均衡发展县全覆盖。按照国家部署,逐步落实免费学前教育,探索延长义务教育年限。推动普通高中扩容增量,加快推进分类办学改革,深化“县中振兴”行动。优化中小学课程衔接机制。完善高考综合改革,深化教育评价改革,培养更多“会创造的人”“会生活的人”。健全各学段学位资源监测机制,市县联动探索跨学段资源动态调整与余缺调配。引导规范民办教育发展。培养高水平教师队伍,强化教师待遇保障。深入实施素质教育,加强青少年心理健康关爱,实施体质强健计划,深化体教融合。推动拔尖创新人才早期培养。
优化现代职业教育体系 。深化职普融通、产教融合、科教融。